Institut numerique

IV.3.2. CONSTRUCTION DU MODELE CONCEPTUEL DE TRAITEMENT

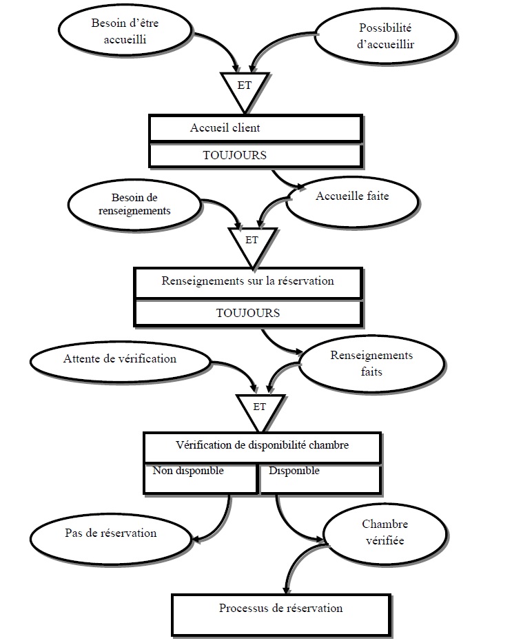
1. PROCESSUS D’ACCEUIL

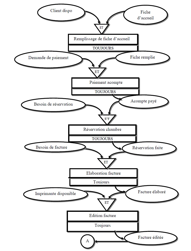
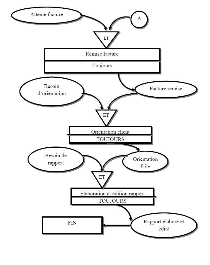
2. PROCESSUS DE RESERVATION


Page suivante : III.4. LE MODELE ORGANISATIONNEL DE TRAITEMENT (MOT)

Retour au menu : CONCEPTION D’UN SYSTEME INFORMATISE DE RESERVATION DES CHAMBRES DANS UN HOTEL : Cas de PEACE HOTEL/ Goma