Gagne de la cryptomonnaie GRATUITE en 5 clics et aide institut numérique à propager la connaissance universitaire >> CLIQUEZ ICI <<

IV.3.2. CONSTRUCTION DU MODELE CONCEPTUEL DE TRAITEMENT

Non classé

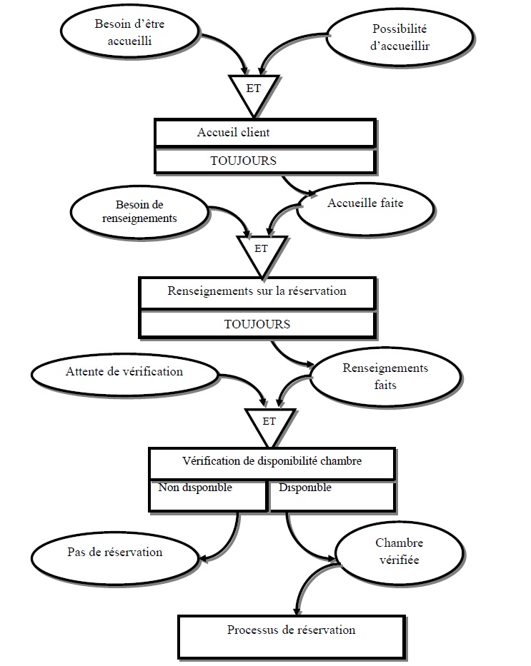
1. PROCESSUS D’ACCEUIL

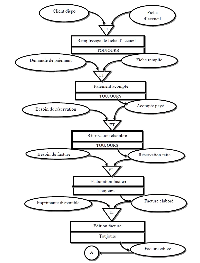
Figure 16 CONCEPTION D’UN SYSTEME INFORMATISE DE RESERVATION DES CHAMBRES DANS UN HOTEL Cas de PEACE HOTEL Goma2. PROCESSUS DE RESERVATION

Figure 17 CONCEPTION D’UN SYSTEME INFORMATISE DE RESERVATION DES CHAMBRES DANS UN HOTEL Cas de PEACE HOTEL Goma
Figure 18 CONCEPTION D’UN SYSTEME INFORMATISE DE RESERVATION DES CHAMBRES DANS UN HOTEL Cas de PEACE HOTEL Goma

Page suivante : III.4. LE MODELE ORGANISATIONNEL DE TRAITEMENT (MOT)

Retour au menu : CONCEPTION D’UN SYSTEME INFORMATISE DE RESERVATION DES CHAMBRES DANS UN HOTEL : Cas de PEACE HOTEL/ Goma