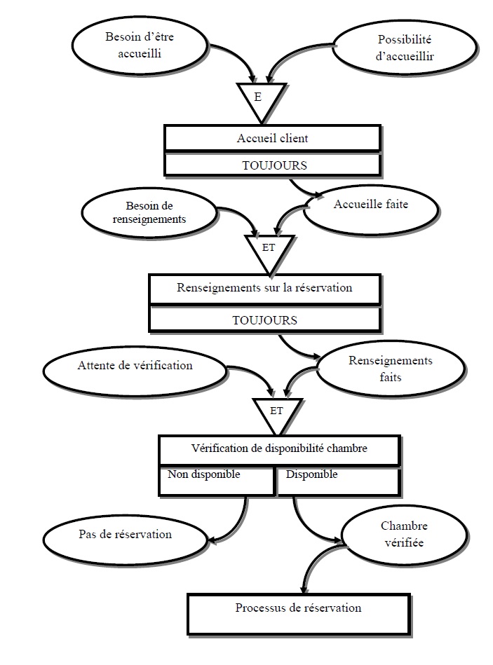
1. Processus d’accueil
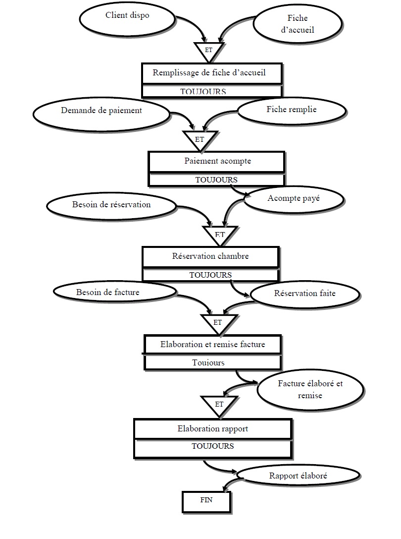
Page suivante : III.4. LE MODELE CONCEPTUEL DES DONNEES
Retour au menu : CONCEPTION D’UN SYSTEME INFORMATISE DE RESERVATION DES CHAMBRES DANS UN HOTEL : Cas de PEACE HOTEL/ Goma1. Processus d’accueil
Page suivante : III.4. LE MODELE CONCEPTUEL DES DONNEES
Retour au menu : CONCEPTION D’UN SYSTEME INFORMATISE DE RESERVATION DES CHAMBRES DANS UN HOTEL : Cas de PEACE HOTEL/ Goma