Gagne de la cryptomonnaie GRATUITE en 5 clics et aide institut numérique à propager la connaissance universitaire >> CLIQUEZ ICI <<

III.3.2. CONSTRUCTION DU MODELE CONCEPTUEL DES TRAITEMENT (MCT)

Non classé

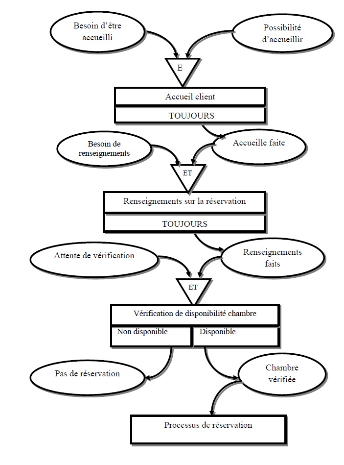
1. Processus d’accueil

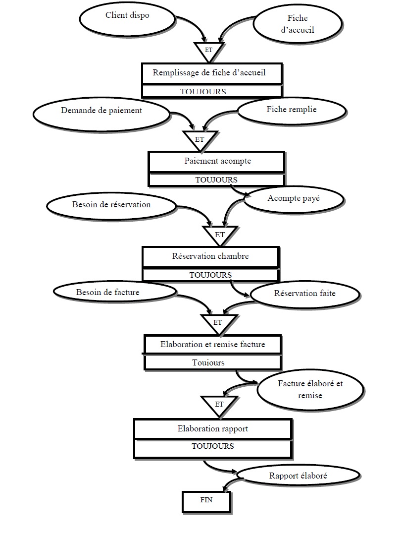
Figure 8 CONCEPTION D’UN SYSTEME INFORMATISE DE RESERVATION DES CHAMBRES DANS UN HOTEL Cas de PEACE HOTEL Goma2. Processus de réservation Facture

Figure 9 CONCEPTION D’UN SYSTEME INFORMATISE DE RESERVATION DES CHAMBRES DANS UN HOTEL Cas de PEACE HOTEL Goma

Page suivante : III.4. LE MODELE CONCEPTUEL DES DONNEES

Retour au menu : CONCEPTION D’UN SYSTEME INFORMATISE DE RESERVATION DES CHAMBRES DANS UN HOTEL : Cas de PEACE HOTEL/ Goma