Institut numerique

4.2. MERISE

Cette étape de conception du nouveau système nécessite des méthodes qui nous permettent de mettre en place le système d’information, la méthode MERISE a été choisie pour l’analyse de notre système.

MERISE est une méthode de conception, de développement et de réalisation de projets informatiques. Le but de cette méthode est d’arriver à concevoir un système d’information. La méthode MERISE est basée sur la séparation des données et des traitements à effectuer en plusieurs modèles conceptuels et physiques. La séparation des données et des traitements assure une longévité au modèle. En effet, l’agencement des données n’a pas à être souvent remanié, tandis que les traitements le sont plus fréquemment.

Pour concevoir le système d’information, cette dernière consiste à concevoir, à développer et à réaliser les applications informatiques. Cette méthode se base sur la séparation des données et des traitements à effectuer, en plusieurs modèles conceptuels et physiques.

La modélisation se réalise en trois étapes principales qui correspondent à trois niveaux d’abstractions différentes :

– Niveau conceptuel : représente le contenu de la base en termes conceptuels, indépendamment de toute considération informatique.
– Niveau logique relationnelle : résulte de la traduction du schéma conceptuel en un schéma propre à un type de BD.
– Niveau physique : est utilisé pour décrire les méthodes d’organisation et d’accès aux données de la base.

L’étape suivante qui est le modèle conceptuel consiste à mettre au point les DFD, le MCD, le MCT, et à partir du MCT on définit le MOT.

Les diagrammes des flux des données représentent tous les flux d’information entrant dans le système, sortant du système et intérieurs au système.

Le MCD (Modèle Conceptuel des Données) a pour but de décrire de façon formelle les données qui seront utilisées par le système d’information. Il s’agit donc d’une représentation des données, facilement compréhensible, permettant de décrire le système d’information à l’aide d’entités.

Le MCT (Modèle Conceptuel des Traitements) permet de traiter la dynamique du système d’information, c’est-à-dire les opérations qui sont réalisées en fonction d’événements.

Ce modèle permet donc de représenter de façon schématique l’activité d’un système d’information sans faire référence à des choix organisationnels ou des moyens d’exécution, c’est-à-dire qu’il permet de définir simplement ce qui doit être fait, mais il ne dit pas quand, comment , ni où le faire.

Le MOT (Modèle Organisationnel des Traitements) s’attache à décrire les propriétés des traitements non traitées par le modèle conceptuel des données, c’est-à-dire: le temps, les ressources et le lieu. Le modèle organisationnel des traitements consiste donc à représenter le modèle conceptuel des traitements dans un tableau dont les colonnes sont la durée, le lieu, les responsables et ressources nécessaires à une action.

L’étape modèle logique consiste à mettre au point le MLD

Le MLD (Modèle Logique des Données) est la structure des données utilisées sans faire référence à un langage de programmation. Il s’agit donc de préciser le type des données utilisées lors des traitements.

L’étape modèle physique permet de définir le modèle physique

Le modèle physique consiste à implémenter le modèle logique des données dans le SGBD, c’est-à-dire le traduire dans un langage de définition de données. C’est cette base des données qui sera utilisée par le nouveau système qui est informatisé.

Ce chapitre comprend les différents modules du SI, les diagrammes des flux des données ainsi que les différents modèles.

4.2.2 Diagramme de Contexte

Le modèle de contexte sert à représenter les interactions entre le domaine d’étude et l’environnement, et entre le domaine d’étude et les éventuels domaines connexes. (Christine Gaubert-Macon et Marie-Claire Moreau., MERISE-flux , Lycée Louise Michel Bobigny, page 2)

Figure 3 : Diagramme de contexte

4.2.3. Diagramme des flux des données

Un diagramme de flux de données (DFD) est une représentation graphique du flux de données à travers un système d’information.

Un diagramme de flux de données peut aussi être utilisé pour la visualisation du traitement des données en conception structurée. Il est d’un usage courant, pour un concepteur, de dessiner d’abord un DFD de niveau contexte qui montre les interactions entre le système et les entités extérieures.
(http://fr.wikipedia.org/wiki/Diagramme_de_flux_de_données consulté le : 02/12/2010 )

Pour le système de gestion d’imagerie médicale le diagramme de flux de données (DFD) permet de représenter les flux d’informations qui circulent dans le service d’imagerie médicale. Il montre aussi les transformations et les conservations des données effectuées par le système. Il montre également les sources et les destinations des informations.

Quatre symboles servent à construire un DFD :
(J.Akoka et I.Comyn-Wattiau, Conception des bases de données relationnelles en pratique, Vuibert, Paris, 2001, p.41)

4.2.3.0 Diagramme de flux de données ( Niveau 0).

4.2.3.1 Diagramme de traitement d’imagerie médicale pour le patient

Figure 4 : Diagramme de traitement d’imagerie médicale pour le patient

Ce diagramme montre les opérations faites lors de la demande d’examen d’imagerie médicale et le traitement d’imagerie. Le patient doit être consulté par un médecin du CHUK ou avoir un transfert d’un autre hôpital pour la demande d’examen d’imagerie médicale le médecin grâce à le diagnostic du patient est le seul qui autorise le patient a passe a la demande d’examen d’imagerie médicale ou pas.

4.2.3.2 Diagramme de diagnostic et traitement du Patient (Niveau 1).

Figure 5 : Diagramme de diagnostic et traitement du Patient

Ce diagramme montre les opérations faites lors de diagnostic et le traitement après l’enregistrement des cliches du patient. Le médecin est le seul responsable du traitement du patient au CHUK ; après la disponibilité du cliche d’un patient le médecin fait sa consultation et il décide et le patient doit subir autres traitement médicale et si le traitements suivants est dans la services d’imagerie médicale (coelioscopie, scopie). ce traitement doit être sauvegarder dans le logiciel d’imagerie médicale.

4.2.3.3 Diagramme des avis des médecins ( Niveau 1).

Figure 5 : Diagramme des avis des medecins

Ce diagramme montre les opérations faites quand le médecin qui est à distance veut donner son avis sur un certain cas spécial. Le médecin qui est à distance fait la consultation du patient traité en ce basant sur les images médicale antérieurs du patient et il peut donner son avis ; Tous les avis donnés par les différents médecins sont sauvegarder dans le base de données et le médecin du CHUK peut encore traiter le patient suivant un ou plusieurs avis donnent par les autres médecins.

4.2.4 LES MODELES DU SYSTEME D’INFORMATION (SI)

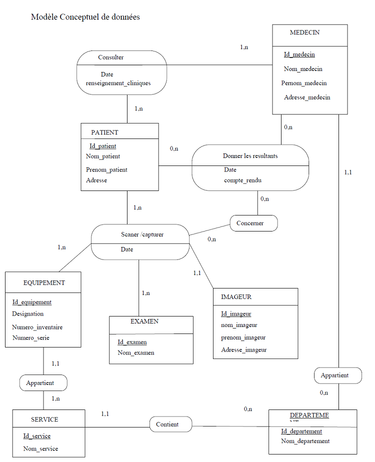
4.2.4.1 Modèles Conceptuels des Données (MCD)

Les modèles conceptuels des données constituent une description globale des données manipulées dans un organisme, tous acteurs et tous documents confondus. Ils revêtent une importance très grande dans la mesure où ils constituent le référentiel informationnel d’un organisme. Donc, ils reflètent l’image très fidèle du système d’information futur.

Concepts de base du MCD

1. Entité : C’est une représentation d’un objet matériel ou immatériel, ayant une existence propre, et conforme au choix de gestion d’une entreprise.
2. Association : C’est une liaison logique entre les entités. En général, une association relie deux entités ; elle peut parfois relier trois voire n entités (relation ternaire/n-aire).
3. Attribut : C’est une propriété, un champ ou une information d’une entité. Chaque entité doit être munie d’au moins un identifiant, qui est un attribut particulier tel qu’à chaque valeur de cet identifiant correspond une et une seule occurrence de l’entité considérée. Lors de la conception des tables d’une base de données, l’identifiant prend le rôle de clé primaire. Dans ce modèle, l’identifiant doit être placé en premier lieu au sein de l’entité et doit être souligné.
4. Cardinalité : Les cardinalités, au sens arithmétique du terme, permettent de dénombrer les éléments de l’entité d’arrivée en relation avec un élément de l’entité de départ, et vice versa. On note les cardinalités de chaque côté de l’association, sur les traits faisant la liaison entre l’association et l’entité. Pour déduire le type d’une relation, il suffit de récupérer les cardinalités maximales de deux côtés de l’association. Les cardinalités entre deux entités peuvent être donc de type 1/1, 1/n ou n/1 ou encore n/m.

Pour bien éclaircir notre analyse, nous avons disséqué et groupé certaines entités pour une meilleure compréhension. Ci-dessous, sont les différents modèles conceptuels des données que nous avons déduits de notre analyse :

Figure 7 : Modèle Conceptuel de données

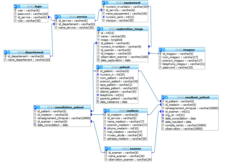
Modèle Physique de données

Figure 8 : Modèle Physique de données

Dictionnaire de données

Tableau 1 : Dictionaire de données

4.2.4.2 Modèles Conceptuels des Traitements (MCT)

Le modèle conceptuel des traitements consiste à établir une vision globale du système d’information en ce qui concerne la dynamique. Il est une formalisation de traitements du Système d’Information indépendante de toute contrainte d’organisation. Donc, il répond à la question QUOI sans indiquer QUI, QUAND et COMMENT le travail sera effectué.

Dans l’élaboration de ce modèle, il faut tenir compte de trois choses :

– Evénement : Tout ce qui peut déclencher un traitement ou une opération. Un événement peut être externe ou interne selon qu’il provient de l’extérieur ou du système lui-même.
– Traitement ou opération : est un ensemble d’actions faites par le Système d’Information en réaction à un événement ou à une conjonction d’événements.
– Synchronisation : là où les événements contributifs doivent se rencontrer avant de déclencher l’opération suivant une proposition logique (ou, et, non).

4.2.4.2.1 MCT pour le traitement d’imagerie médicale

4.2.4.2.2 MCT pour le diagnostic et traitement du Patient

4.2.4.3 Modèle Organisationnelle des Traitements

Page suivante : CHAPITRE 5 : REALISATION TECHNIQUE DU NOUVEAU SYSTEME DE GESTION D’ IMAGERIE MEDICALE

Retour au menu : Conception d’un logiciel de gestion d’imagerie médicale : Cas du Centre Hospitalier Universitaire de Kigali