Institut numerique

4.1.1 Les mécanismes de coordination

Afin d‘assurer une meilleure coordination de la réponse humanitaire, la stratégie sectorielle avait été adoptée par les partenaires et le gouvernement à travers l‘approche de responsabilité sectorielle « cluster approach» et les mécanismes de financement adaptés à cette situations tels que les Appels d‘urgences « Flash appeals », les Appels consolidés « CAP », les fonds de réponse d‘urgence « CERF et ERF » ou les fonds propres des organisations.

La carte ci-après nous donne une vision globale de l‘implantation des organisations humanitaires sur toute l‘étendue dont la majorité était localisées à l‘Ouest, au Centre et au Nord du pays.

Carte XIII: L’implantation des bureaux des organisations humanitaires internationales, situation de 2007

Source : OCHA Côte d‘Ivoire, Août 2007

De manière cohérente, coordonnée et complémentaire et en vue d‘assurer une réponse à la fois humanitaire et de relèvement économique, le Gouvernement et les partenaires humanitaires s‘étaient convenue d‘appliquer l‘approche de responsabilité sectorielle.

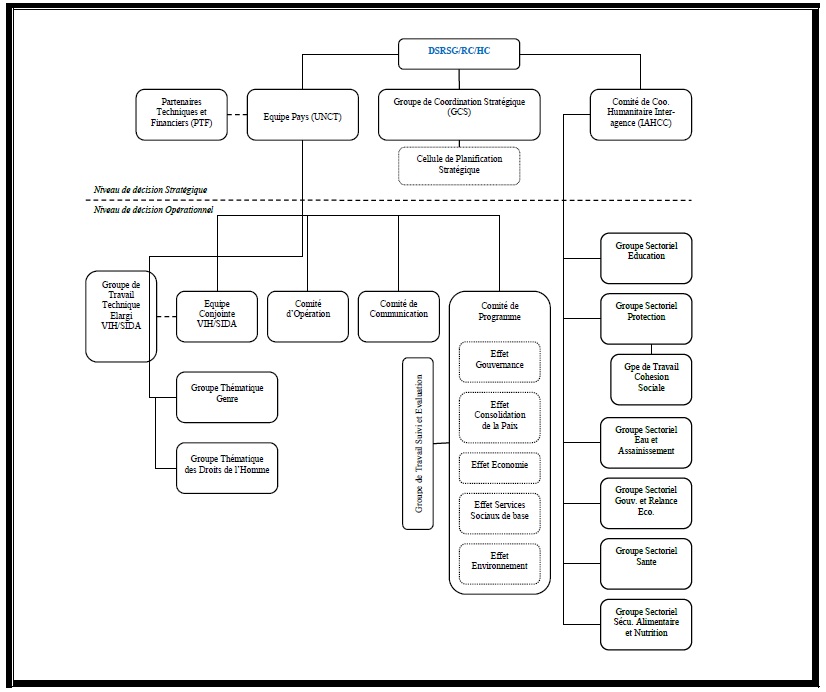
Ci-après un état récapitulatif (formulé en organigramme) des différents mécanismes de coordination mise en place en Côte d‘Ivoire pour assurer la bonne gestion des programmes humanitaires, de relèvement économique et de développement.

Schéma XIV : Le diagramme des mécanismes de coordination en Côte d’Ivoire

Source : OCHA Cote d‘Ivoire et l‘Unité de Coordination du Bureau du Coordonnateur Résident du Système des Nations Unies en Côte d‘Ivoire, Avril, 2009

La carte ci-après nous donne un aperçu général sur la localisation de différents mécanismes de coordination sur tout le territoire nationale.

Carte XVI : La localisation régionale des groupes sectoriels et thématiques

Source : OCHA Cote d‘Ivoire et l‘Unité de Coordination du Bureau du Coordonnateur Résident, Avril 2009

Les groupes d’orientation stratégique englobent l‘équipe de pays des Agences du Système des Nations Unies( UNCT),le groupe de coordination stratégique( GCS),le groupe de partenaires techniques et financiers(PTF) et le comité inter agences de Coordination humanitaire(IAHCC).

Ci-après le rôle de chaque groupe :

• L‘Equipe de Pays (UNCT) : s‘occupe de l‘orientation Stratégique du SNU, des questions de coordination, des questions liées à la réforme de l‘ONU, du plaidoyer et de la communication ainsi que de la mobilisation de ressources.
• Le Groupe de Coordination Stratégique (GCS): est chargé de l‘orientation de politique générale, de la prise de décisions stratégiques facilitant la collaboration entre l‘ONUCI et l‘Equipe de pays(UNCT) ainsi que des discussions de thématiques d‘intérêt commun.
• Le Groupe de Partenaire Techniques et financiers (PTF): est chargé de l‘orientation d‘aide publique au développement et son efficacité (Suivi de la formulation du DSRP, l‘éligibilité de la Côte d‘ Ivoire à l‘initiative PPTE etc.)

• Le Comité inter agences de Coordination Humanitaire (IAHCC) : est chargé de faciliter les échanges sur la situation humanitaire, la définition des priorités et stratégies humanitaires, de la mobilisation des ressources, ainsi que de la coordination de l‘aide humanitaire.
Les groupes fonctionnels regroupent toutes les agences du SNU et ONUCI sans implication d‘autres partenaires. Ils sont chargés de la gestion et du suivi et évaluation de:
• Programme: en charge de la programmation conjointe du SNU et du suivi de la mise en oeuvre de l‘UNDAF
• Opérations: harmonisation des procédures administratives, de la logistique etc. entre les agences
• Communication: renforcement de l‘échange d‘information à l‘intérieur et a l‘extérieur du SNU
Les groupes sectoriels (sécurité alimentaire et nutrition, protection, santé éducation, eau et assainissement, gouvernance et relance économique) regroupent les Agences du SNU, les ministères techniques, les ONG internationaux et les divisions de l‘ONUCI ayant le mandat dans les domaines concernés par le groupe.
• Les groupes sectoriels/Clusters rapportent au comité inter agences de Coordination humanitaire(IAHCC)
• Ils ont un mandat initialement humanitaire mais répondent aujourd‘hui aussi aux besoins de relèvement avec une forte implication et une forte présence des ONGs internationales dans certains groupes et faibles participations des ministères techniques
• Tous les groupes sectoriels opérationnels en Côte d‘Ivoire sont présidés par des agences des Nations Unies tels que globalement mandatés par le IASC .

En Côte d‘Ivoire existent aussi les Groupes transversaux dont le Groupe VIH/ Sida,Genre et Droit de l‘homme qui regroupent seulement les agences du SNU et ONUCI ayant un mandat dans les domaines concernés. Ils rapportent à l‘équipe de Pays (l‘UNCT) et apportent un appui technique au gouvernement dans les questions de développement. Ils sont présidés par les Agences du SNU avec une faible participation des ONGs internationales.

Existent également les groupes thématiques opérationnels dont le rôle et les responsabilités sont limités à :

• La coordination des interventions
• L‘identification des besoins et discussion sur les moyens d‘y faire face
• L‘échange d‘information
• L‘organisation de campagnes de sensibilisation
• La discussion et la détermination de l‘appui technique à apporter au gouvernement
• L‘échange sur les ressources disponibles
• L‘appui à la programmation sectorielle

La matrice suivante illustre les différents domaines d‘intervention des groupes sectoriels et thématiques ainsi que les différents partenaires impliqués.

Tableau III : Illustration des domaines d’intervention des groupes sectoriels et thématiques

Source : Bureau du Coordonnateur Résident du Système des Nations Unies en Côte d‗Ivoire,
Extrait du Rapport d‘Atelier de Réflexion « Transition et Groupes Sectoriels en Côte d‟Ivoire », Hôtel Ivotel, Abidjan, 30 avril 2009

Page suivante : 4.1.2 Les forces et les faiblesses des mécanismes de coordination existantes

Retour au menu : Les enjeux de la transition politique et humanitaire : le cas de la crise politico-militaire et postélectorale en Côte d’Ivoire