Gagne de la cryptomonnaie GRATUITE en 5 clics et aide institut numérique à propager la connaissance universitaire >> CLIQUEZ ICI <<

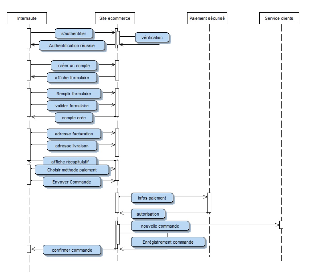
III.4.2.3 Diagramme de séquence «Effectuer commande »

Non classé

Figure 4 Mise en place d'une plateforme de commerce électronique avec l'outil d’oracle (Oracle Application Express)Figure III.4.2.3 : Diagramme de séquence « Effectuer Commande »

Page suivante : III.4.2.4 Diagramme de séquence «Gérer son panier»

Retour au menu : Mise en place d’une plateforme de commerce électronique avec l’outil d’oracle (Oracle Application Express)