Gagne de la cryptomonnaie GRATUITE en 5 clics et aide institut numérique à propager la connaissance universitaire >> CLIQUEZ ICI <<

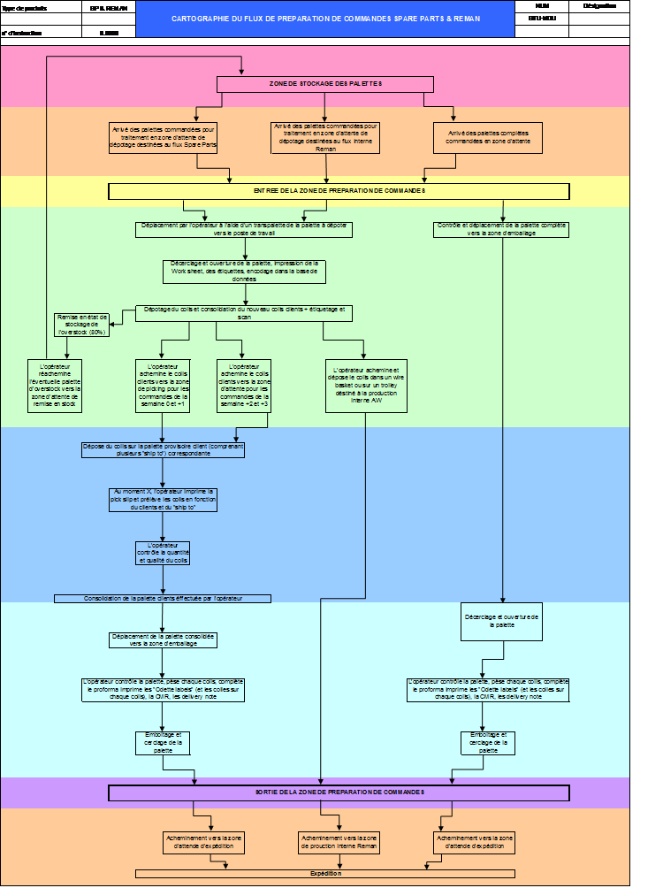
Cartographique du flux de préparation de commandes spare parts & Reman

Cartographique du flux de préparation de commandes spare parts & Reman

Previous Image

La cartographie et le schéma du flux de préparation de commande

Next Image

POSTE DE DEPOTAGE