De même que les marchés financiers émergent à partir des années 70, les entreprises opèrent des mouvements de concentration par le rachat des concurrents ou par concentration verticale. Le recours aux marchés accompagne ce mouvement par l’intermédiaire d’acquisitions et de fusions. A partir des années 80-90, les nouvelles technologies de communication permettent enfin d’opérer sur de nombreux marchés tout en réduisant les coûts opérationnels. Ainsi, selon la CNUCED(2), le nombre de multinationales est passé de 7000 à 64000 entre 1980 et 2002 et représentaient 70% des flux commerciaux mondiaux.
Ces entreprises étant majoritairement détenues par des actionnaires et ceux-ci étant considérés par le système actuel comme le propriétaire de la société, la responsabilité de l’actionnaire est prééminente dans les actions des multinationales.
La nature même des multinationales remet en cause l’équilibre des pouvoirs entre les entreprises et les états.
De par leur taille, certaines d’entre elles produisent plus de richesses que certains Etats.
Les dix premières entreprises mondiales ont un chiffre d’affaires cumulé de près de 3000Mds$ , c’est-à-dire supérieur à celui de la France (2656mds$)(3). Selon le classement du FMI 2010, Walmart est la 24e puissance mondiale économique devant la Norvège avec 421,8mds$ de CA(4); cette « hypertrophie » des grandes entreprises crée un rapport de forces inégal dans la majorité des pays du monde facilitant les conflits d’intérêt et les cas de corruption des personnes au pouvoir au détriment des populations locales.
La remise en cause (via un abandon volontaire) des pouvoirs des Etats dans le cadre de la création d’espaces économiques (Mercosur, UE…) et surtout de la globalisation économique et financière.
En effet, l’ouverture provoquée par l’accélération de la globalisation dans les années 90 a mené à une perte de contrôle des états sur les multinationales répondant partiellement de leurs actes dans les pays à faible législation ; et entraînant une pression accrue sur le travail au nord. Ainsi, pour se mettre en concurrence avec les pays à faible coût de main d’oeuvre, les états ont été obligé d’opérer une déflation salariale en détruisant pour certains leur système de protection sociale.
Les multinationales ont permis à certaines populations de bénéficier de services et de produits équivalents à ceux existant dans les pays développés. Pourtant, le manque de régulation mondiale et la pression concurrentielle (syndrome du passager clandestin) ont provoqué des externalités négatives importantes par nombre d’entreprises. Les causes principales sont les suivantes :
– La constitution des grandes entreprises en réseau, faisant intervenir des centaines voire des milliers de fournisseurs dans une chaîne de sous-traitance s’étalant sur plusieurs degrés, abaisse le niveau de responsabilité des multinationales. Certaines font alors peser des contraintes de coût sur les fournisseurs, pressurisant ainsi leur écosystème écologique et social.
– Des risques spécifiques, qui, dans le cadre d’une PME seraient insignifiants mais qui deviennent gigantesques du fait de la taille de l’entreprise. Citons par exemple les grandes banques et assureurs qui font peser un risque de défaillance généralisée sur les autres acteurs (ex : AIG), les fabricants d’ordinateurs et la pollution massive issue du stockage des composants toxiques des ordinateurs dans des déchetteries à ciel ouvert…
Enfin, la montée en puissance des mouvements de la société civile, qui utilisent les médias pour révéler au grand jour les scandales issus de certains comportements « immoraux » des entreprises (ex Nike) a provoqué l’apparition d’un phénomène nouveau, le « risque de réputation », favorisant ainsi l’implantation de la notion de RSE.
Si nous considérons que l’entreprise a une responsabilité sociétale qui se situe au-delà de la conformité à des législations nationales et qui s’applique à sa sphère d’influence, Il faut considérer la répartition de la responsabilité des parties prenantes internes ou externes de l’entreprise.
L’entreprise n’ayant pas d’existence juridique, nous pouvons nous baser sur le système de gouvernance des sociétés. Les multinationales étant pour la plupart des sociétés anonymes, le mode de gouvernance privilégié est celui prôné par la théorie d’agence.
Les actionnaires sont actuellement considérés comme les propriétaires de la société et par extension de l’entreprise.
La responsabilité de dernier ressort revient donc à l’actionnaire individuel. Néanmoins celui-ci renonce à sa liberté de gestion lorsqu’il fait appel à une société de gestion pour gérer son épargne, bien que celle-ci se doive de satisfaire les desideratas de ses clients.
Ainsi, pouvons-nous construire une chaîne de responsabilité entre tous les acteurs suivant la hiérarchie décisionnel (et selon la théorie de l’agence qui définit le modèle de gouvernance de la majorité des firmes multinationales).
Nous entendons responsabilité comme contrepartie « du pouvoir et de la liberté réunis » selon Jonas et vis-à-vis de l’autre (Levinas). Par autre, nous entendons les parties prenantes visibles et invisibles de l’entreprise (les générations futures). Pour cette raison, nous considérerons la définition suivante :
« Ensemble des individus, institutions, groupes vivants et espaces biophysiques susceptibles d’affecter l’activité et les décisions de l’entreprise ou susceptibles d’être affectés par elle »(5)
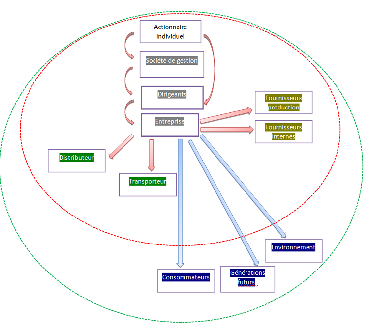
Schéma 1 : responsabilités des acteurs de la chaîne de production et de vente
Le corps de l’entreprise et sa tête (les dirigeants) ont été séparés du fait de la relation privilégiée qu’entretiennent l’actionnaire et les dirigeants sous la forme du « contrat » entre le principal et l’agent (théorie de l’agent).
Nous voyons dans ce schéma que la responsabilité finale de l’entreprise revient aux « actionnaires » qui ont été séparés entre actionnaires individuels (nous entendons les sociétés et les individus) et les sociétés de gestion (sociétés de gestion des banques comprises).
Le montant des actifs gérés par les « asset managers » constituant la majorité des actifs gérés et le client final déléguant une part de sa responsabilité dans ce processus, une grande partie de la responsabilité sociale résiduelle des entreprises incombe aux sociétés de gestion.
Ceci montre l’importance d’une intégration de filtres RSE dans les décisions des actionnaires sous peine de voir les entreprises soumises à des adjonctions contradictoires entre performance économique et performance sociétale.
La démarche de responsabilisation des entreprises est donc concomitante avec la prise en compte de la performance sociétale de celles-ci par le monde de la finance.
Dans ce cadre l’ISR peut être vu comme une tentative d’autorégulation après la crise économique structurelle provoquée à la base par le secteur financier en 2008. Cela est peut-être le cas puisque les actifs sous gestion ISR ont augmenté de 35% entre 2009 et 2010, c’est-à-dire vingt fois plus que le marché global français(6) en un an. Entre 2008 et 2009, le volume des encours ISR avait déjà augmenté de 70%.
Méthodologie du mémoire
Nous chercherons dans un premier temps à savoir ce qu’est l’ISR (Chapitre deux) à travers l’étude de ses définitions. L’absence de consensus sur l’ISR (finalité, objectifs, méthodes, principes, critères de sélection) nous conduira à tenter de définir quelle pourrait être la finalité de celui-ci (Chapitre trois). Cela nécessitera de déterminer ses finalités (souvent implicites) à travers l’étude de textes de chercheurs et d’entretiens avec diverses parties prenantes de l’ISR.
Au cours du chapitre quatre, nous lierons la finalité aux techniques actuellement existantes (best in class, exclusion…), ce qui nous permettra de mettre en lumière les faiblesses inhérentes à la réalisation de chaque objectifs.
Le chapitre cinq consistera à sélectionner un objectif final (la finalité responsabilisation) sur la base de la faisabilité des ISR étudiés et de leur « conformité » au cadre conceptuel que nous aurons établi au préalable.
Nous réfléchirons enfin à des mesures réglementaires permettant de répondre aux faiblesses de la réalisation de cet objectif final, et de démocratiser la pratique de la forme de l’ISR correspondant à la finalité choisie (chapitre six).
Une définition nécessaire de la finalité
Avant de répondre à la question posée dans ce mémoire, il nous semble important de préciser ce que nous entendons par le terme finalité.
Finalité : caractère de ce qui a un but, une fin (Larousse 2006)
L’accomplissement d’une finalité qui peut aussi être vu comme une vision, peut se faire par l’intermédiaire d’objectifs. Les mots finalité et objectif ne sont, dans le cadre de ce mémoire, pas interchangeables.
En revanche, les mots méta-objectifs et objectifs finaux seront souvent utilisés pour désigner la finalité.
Limites du mémoire
Le périmètre d’étude a été restreint pour des questions de précision et de temps à la France. D’autre part, ce travail se concentre uniquement sur les fonds en actions d’entreprises et n’inclut donc pas les fonds comportant des obligations d’états.
Le chapitre VI est exploratoire et mériterait un travail supplémentaire d’évaluation et de justification des mesures proposées.
2 Wikipedia. http://fr.wikipedia.org/wiki/Multinationale. fr.wikipedia.org. [En ligne]
3 Journal du Net. Journal du Net. [En ligne] 21 01 2011. http://www.journaldunet.com/economie/magazine/classement-pib.shtml.
4 Wikipedia. http://en.wikipedia.org/wiki/List_of_companies_by_revenue#cite_note-1. wikipedia. [En ligne]
5 Capron, Quairel-Lanoizelée. La gestion des droits de l’homme : déconstruction des politiques de responsabilité sociale des entreprises . [compl.] Philippe Robert-Demontrond. Rennes : Editions Apogée, 2004. pp. 66-68.
6 Novethic. Les chiffres du marché ISR français en 2010. [pdf] 2011.p 6-7

